Diabetes
Primary Care Providers & Specialists
Pharmacists
Login
Join Now
All Programs
Diabetes
BC, AB, and ON
Type 2 Diabetes
A1c of 6.5 or higher
Prediabetes
A1c of 6.0-6.4
Cardiovascular
BC only
High Blood Pressure
Hypertension
High Cholesterol
Dyslipidemia
Heart Disease
CAD, CHF, Atrial Fibrillation
Vascular Disease
PVD, Stroke, CVA, TIA)
Other
BC only
Excess Weight
BMI >30
Fatty Liver
NAFLD
PCOS
Polycystic Ovary Syndrome
Mild Cognitive Impairment
Early Dementia / MCI
Metabolic Syndome
Without elevated glucose
Research
Evidence for the 4+2 Diabetes Reversal Strategy
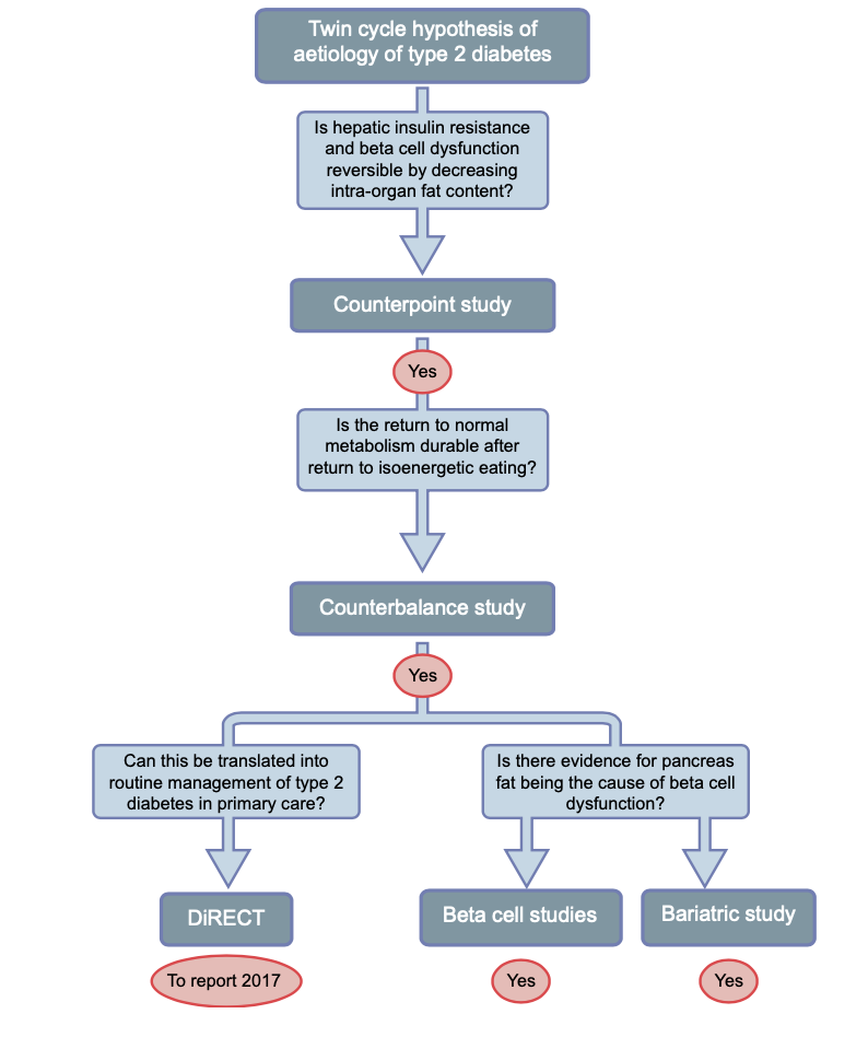
The 4+2 Diabetes Reversal Strategy programs are based on the research of Dr. Roy Taylor and his team in Newcastle over the past 20 years. Taylor has shown that Type 2 Diabetes is a disease of energy overload. Energy, from food, stored as fat, overwhelms our body’s healthy storage capabilities. Fat is then stored in places it shouldn’t be - within the cells of the liver, pancreas and muscle initially causing insulin resistance and eventually pancreatic beta cell dysfunction, abnormal blood sugars and diabetes.
From cellular studies, to MRI imaging, all the way to a randomized controlled primary care study, Taylor developed the Twin Cycle Theory to explain the pathogenesis of Type 2 Diabetes and most importantly demonstrated the reversibility and potential for diabetes remission. Getting rid of the fat in the liver and pancreas, restores insulin sensitivity and improves beta cell function. The amount of fat in each organ is relatively small - 400g in the liver and only 5g in the pancreas. However to achieve these reversals most people need to lose significant weight. In the DiRECT study, Taylor and his colleagues showed that 86% of people who lost > 15kg of weight were able to achieve reversal of their diabetes.

Research References
DiRECT Study
Demonstration of diabetes reversal in primary care.
Access
Counterpoint Study
Demonstrated the return of pancreatic insulin response with decrease of pancreatic fat from a 15% weight loss.
Access
Counterbalance Study
Beneficial changes of weight loss persist with weight stability.
Access
Translating aetiological insight into sustainable management of type 2 diabetes
Access